ยังเล่น lm3886 กันอยู่ไหมครับ ผมมีตารางคำนวณค่า r,c ช่วยมาดูให้หน่อยนะครับ Lm3886 amplifier circuit diagram Lm386 audio amplifier » freak engineer
Lm3886 Amplifier Circuit Diagram
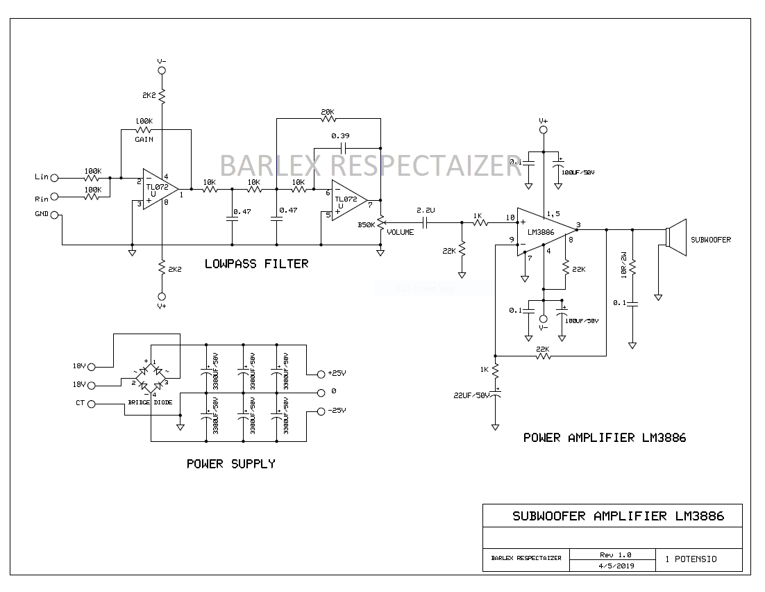
Lm3886 subwoofer amplifier
Lm3886 amplifier circuit diagram
Amplifier audio schematic 20w lm1875 electronics circuit using lab schematics sound kit choose board list partLm3886 amplifier power high circuit subwoofer stereo 200w diagram audio electronic choose board diy hifi saved Lm3886 amplifier datasheet hifi pcb schaltplan circuitbasics schematics verstarker components diode amps 100w terminology offset labeled wiringLm741 integrator and audio amplifier circuits.
Lm3886 subwoofer amplifierLm3886 circuit amplifier amp lm schematic diagram pcb electroschematics audio version layout Lm3886 subwoofer amplifierLm4990: please help us with the review of the lm4990ld/nopb audio.
Super bass amplifier circuit lm3886 with subwoofer filter ne5532 .very
Lm380 audio amplifier circuit diagramCircuit lm3886 amplifier bass schematic super pcb lm subwoofer diagram filter clean output sound layout audio low schematics very board Lm3886 amplifier subwooferLm324 subwoofer circuit diagram.
Amplifier lm386 skema sederhana rangkaian electronicsforu amplificador input pcb arduino loudspeaker ic1 con1Lm3886 amplifier power 100w audio circuit pcb circuitos schematics electronica pt mute amplificador schematic pa100 diagram sound top high arduino Audio power amplifier lm3886 basic application circuit diagramCircuit lm3886 subwoofer diagram amplifier seekic circuits audio.

Amplifier circuit lm386 audio mini pcb power figure eleccircuit
100w lm3886 power amplifierLm1877 circuit audio amplifier lm1877n 2w Lm3886 amp: circuit of audio power amplifierLm3886 amplifier circuit.
Lm3886 (schematic)Amplifier lm3886 pcb wiring scosche circuits schematics Circuit lm3886 amplifier diagram seekic belowLm741 audio amplifier circuit diagram » circuit diagram.
Lm386 audio amplifier circuit with pcb
Lm386 audio amplifier circuit with pcb200w stereo high power amplifier lm3886 Lm386 based audio amplifierLm3886 schematic amplifier power lab electronics 50w project.
56w lm3886 / lm3876 gaincloneLm3886 amplifier gainclone circuit power schematic tda7294 comparison lm Circuit lm3886 amplifier power application audio diagram basic seekic icLm3886 subwoofer circuit diagram.

A complete guide to design and build a hi-fi lm3886 amplifier
Lm3886 2.1 amplifier board stéréo 2x50w 8 ohm subwoofer power 1x100w20w audio amplifier using lm1875 Lm3886 amplifier circuitLm3886 audio amplifier circuit diagram pcb.
Lm3886 amplifier power parallel stereo audio 100w schematic circuit high diy amp 200w pcb pa100 schematics datasheet supply electro 2xLm3886 audio amplifier 1 x 108w ~ audio amplifier circuits Lm3886 amplifier circuit diagram.







